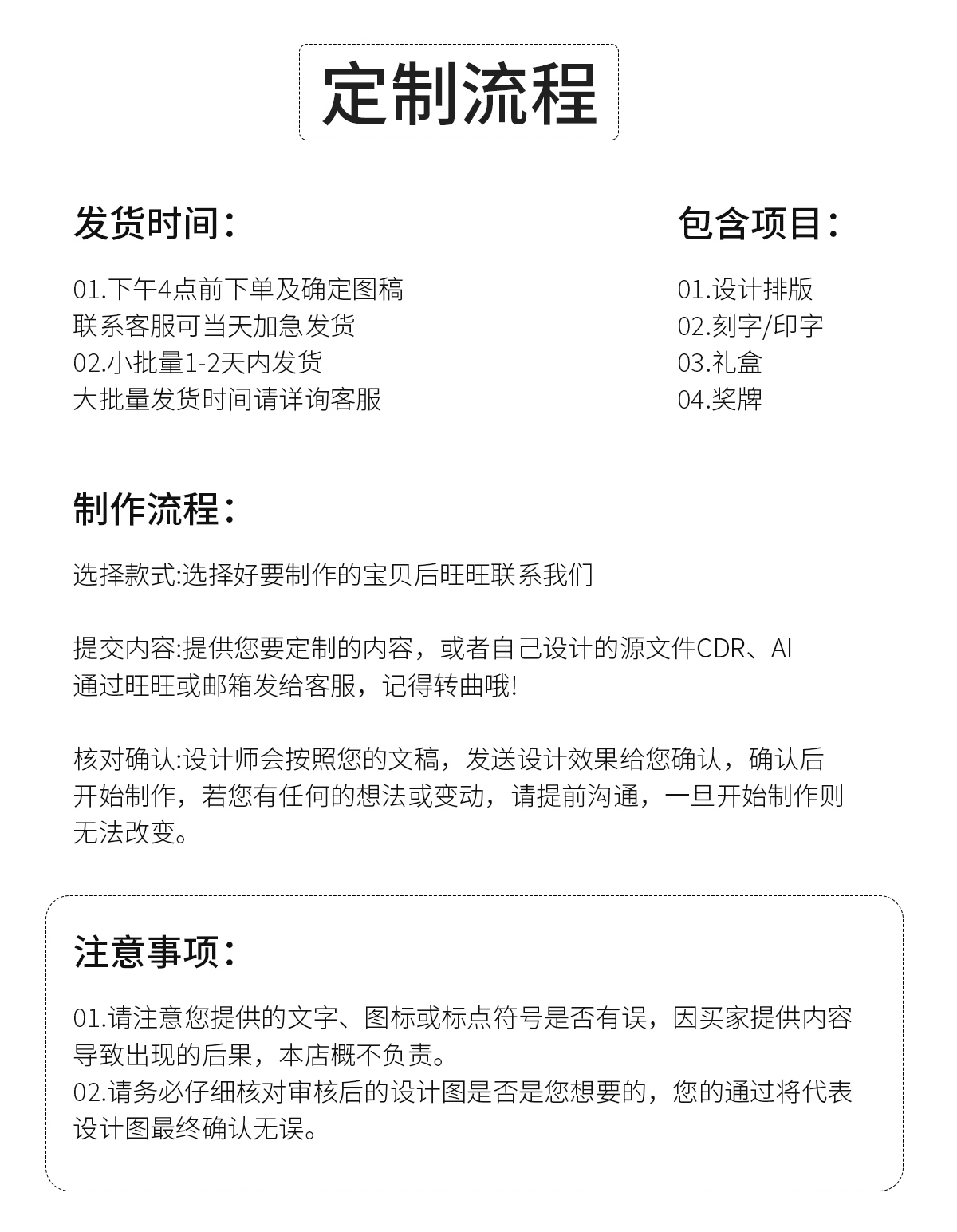
首 页
|
水晶奖杯
|
琉璃奖杯
|
金属奖杯
|
奖牌授权牌
|
金牌挂牌奖牌
|
运动赛事奖杯
|
产品关键字:
水晶奖杯奖牌
琉璃奖杯系列
金属奖杯系列
运动赛事系列
奖牌 | 授权牌系列
金牌 | 奖章 | 徽章
荣誉证书 | 聘书
家居生活礼品
产品类别
水晶奖杯奖牌
琉璃奖杯系列
金属奖杯系列
运动赛事系列
奖牌 | 授权牌系列
金牌 | 奖章 | 徽章
荣誉证书 | 聘书
家居生活礼品
604 / 皮面高档奖牌定制定做授权牌荣誉牌匾定做铜牌实木质代理商金箔授权牌定制